功率放大器用途是什么?
2021-11-11 19:30:31 点击:
功率放大电路用途
放大电路是什么?
功率放大电路和电压放大电路的主要区别在于电路提供足够的输出功率以满足负载。
功率放大电路的输出电压和输出电流有充分的变化是其特征。其次是要有高效率。
功率放大电路主要解决的问题是三极管通常在大信号状态下工作,并且管特性曲线的非线性问题充分出现。通常,功率放大电路的输出波形的非线性失真远大于小信号放大电路。

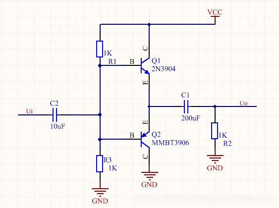
分析:
当正弦波电压在正半周期间输入时,Q1导通Q2断开,从VCC流出C1容量和负载的电流。
在负半周期间,Q1接通Q2,大容量C2向Q2供电,电流从C2流向Q2,再次流过负载,返回电容器负极。
在该电路中,输入电压的大小比三极管的导通电压小的情况下,三极管全部断开,波形变形,这个失真成为交越失真,这是一个很大的缺点。
OCL电路节省了大容量,改善了低频率,但是这两个三极管的发射极直接连接到了负载电阻上。如果静态的动作点和零件损坏的话,大的电流就会造成负荷,电路会损坏,负荷电路会增加保险丝。
由于供给功率三重奏的推进电流大,所以可以用复合管的方式解决。
功率放大电路用途详情
放大器有交流放大器和直流放大器。交流放大器还可以根据频率分为低频、中源、高频。将输出信号的强弱分为电压放大、功率放大等。此外,还有作为设备放大器的集成运算放大器和特殊晶体管。是电子线路中最复杂、最多变的电路。但是,初学者经常遇到的只有极少数的典型放大电路。
阅读放大电路图时也要遵循“依次分解,抓钥匙,仔细分析,全面综合”的原则和步骤。首先将放大电路整体按输入和输出分阶段,按阶段抓钥匙分析通过原理。放大电路有其自身的特征。一个是静态的和动态的两个工作状态。所以,我有时会画那个直流通道和交流通道来分析。第二,电路往往有负反馈。这个反馈也有可能在本级内。也有从后段到前段反馈的情况。因此,分析这个水平时,需要“前顾后”。通过各级别的原理,可以将整个电路连接起来进行综合。
介绍几个常见的放大电路。
低频电压放大器
所谓低频电压放大器,是指动作频率在20赫兹~20千赫之间,有输出所需的电压值,不需要特别强的电流的放大器。
(1)共发射极放大电路
图1A是共发射极放大电路。C1是输入容量,C2是输出容量,三极管VT是放大用的元件,RB是基本偏置电阻,RC是集电极负载电阻。1、3端子输入,2、3端子输出。3端是共同点,通常是接地用的,也称为“地”端。静态时的直流通路看图1(b),动态时的交流通道看图1(c)。电路的特点是电压放大倍数从10增加到100,输出电压的相位和输入电压相反,性能不稳定,一般情况下都可以使用。
(2)分压式偏压共发射极放大电路
图2比图1多使用3个要素。基本电压是以RB1和RB2的分压取得的,所以被称为分压偏置。向发射器添加了电阻RE和容量CE。CE被称为交流旁路容量。交流很短路。RE有直流负反馈作用。反馈是指将输出的变化以某种形式发送到输入端,作为输入的一部分。如果递送部分和原始输入部分被减去,则反馈为负反馈。图中基础的真实输入电压是RB2上电压和RE上电压的差,因此是负反馈。是采取了上述两个措施,提高了电路动作稳定的性能,是应用最宽的放大电路。
(3)发射极输出器
图3A是发射器输出器。输出电压从发射器输出。图3(b)是其交流通路图,可知为共集电极放大电路。
在该图中,晶体管的真正输入是Vi和Vo的差,因此交流负的反馈是深的电路。由于该电路是深负反馈,电压放大倍数小于1接近1,输出电压和输入电压相同,输入阻抗高的输出阻抗低,失真小,频率带宽稳定是其特征。常用于放大器的输入级、输出级或阻抗匹配。
(4)低频放大器的耦合
一个放大器通常有几个级别。段和段之间的连接叫做结合。放大器的段间耦合方式有①RC结合、参照图4(a)三种。优点是简单,成本便宜。但是,性能不是最好的。②变压器连接请参照图4(b)。阻抗匹配好,输出效率高是优点,不过,变压器的制造难。③直接结合请参照图4(c)。频带宽度的优点可以作为直流放大器使用,但是前后阶段的动作有牵制,稳定性不好,设计制作很麻烦。
放大电路是什么?
功率放大电路和电压放大电路的主要区别在于电路提供足够的输出功率以满足负载。
功率放大电路的输出电压和输出电流有充分的变化是其特征。其次是要有高效率。
功率放大电路主要解决的问题是三极管通常在大信号状态下工作,并且管特性曲线的非线性问题充分出现。通常,功率放大电路的输出波形的非线性失真远大于小信号放大电路。

分析:
当正弦波电压在正半周期间输入时,Q1导通Q2断开,从VCC流出C1容量和负载的电流。
在负半周期间,Q1接通Q2,大容量C2向Q2供电,电流从C2流向Q2,再次流过负载,返回电容器负极。
在该电路中,输入电压的大小比三极管的导通电压小的情况下,三极管全部断开,波形变形,这个失真成为交越失真,这是一个很大的缺点。
OCL电路节省了大容量,改善了低频率,但是这两个三极管的发射极直接连接到了负载电阻上。如果静态的动作点和零件损坏的话,大的电流就会造成负荷,电路会损坏,负荷电路会增加保险丝。
由于供给功率三重奏的推进电流大,所以可以用复合管的方式解决。
功率放大电路用途详情
放大器有交流放大器和直流放大器。交流放大器还可以根据频率分为低频、中源、高频。将输出信号的强弱分为电压放大、功率放大等。此外,还有作为设备放大器的集成运算放大器和特殊晶体管。是电子线路中最复杂、最多变的电路。但是,初学者经常遇到的只有极少数的典型放大电路。
阅读放大电路图时也要遵循“依次分解,抓钥匙,仔细分析,全面综合”的原则和步骤。首先将放大电路整体按输入和输出分阶段,按阶段抓钥匙分析通过原理。放大电路有其自身的特征。一个是静态的和动态的两个工作状态。所以,我有时会画那个直流通道和交流通道来分析。第二,电路往往有负反馈。这个反馈也有可能在本级内。也有从后段到前段反馈的情况。因此,分析这个水平时,需要“前顾后”。通过各级别的原理,可以将整个电路连接起来进行综合。
介绍几个常见的放大电路。
低频电压放大器
所谓低频电压放大器,是指动作频率在20赫兹~20千赫之间,有输出所需的电压值,不需要特别强的电流的放大器。
(1)共发射极放大电路
图1A是共发射极放大电路。C1是输入容量,C2是输出容量,三极管VT是放大用的元件,RB是基本偏置电阻,RC是集电极负载电阻。1、3端子输入,2、3端子输出。3端是共同点,通常是接地用的,也称为“地”端。静态时的直流通路看图1(b),动态时的交流通道看图1(c)。电路的特点是电压放大倍数从10增加到100,输出电压的相位和输入电压相反,性能不稳定,一般情况下都可以使用。
(2)分压式偏压共发射极放大电路
图2比图1多使用3个要素。基本电压是以RB1和RB2的分压取得的,所以被称为分压偏置。向发射器添加了电阻RE和容量CE。CE被称为交流旁路容量。交流很短路。RE有直流负反馈作用。反馈是指将输出的变化以某种形式发送到输入端,作为输入的一部分。如果递送部分和原始输入部分被减去,则反馈为负反馈。图中基础的真实输入电压是RB2上电压和RE上电压的差,因此是负反馈。是采取了上述两个措施,提高了电路动作稳定的性能,是应用最宽的放大电路。
(3)发射极输出器
图3A是发射器输出器。输出电压从发射器输出。图3(b)是其交流通路图,可知为共集电极放大电路。
在该图中,晶体管的真正输入是Vi和Vo的差,因此交流负的反馈是深的电路。由于该电路是深负反馈,电压放大倍数小于1接近1,输出电压和输入电压相同,输入阻抗高的输出阻抗低,失真小,频率带宽稳定是其特征。常用于放大器的输入级、输出级或阻抗匹配。
(4)低频放大器的耦合
一个放大器通常有几个级别。段和段之间的连接叫做结合。放大器的段间耦合方式有①RC结合、参照图4(a)三种。优点是简单,成本便宜。但是,性能不是最好的。②变压器连接请参照图4(b)。阻抗匹配好,输出效率高是优点,不过,变压器的制造难。③直接结合请参照图4(c)。频带宽度的优点可以作为直流放大器使用,但是前后阶段的动作有牵制,稳定性不好,设计制作很麻烦。
- 上一篇:射频功率放大器产业链 [2021-11-12]
- 下一篇:什么是固态功率放大器? [2021-11-10]







